更新时间:2018-09-12 阅读量:5387
在医院门诊就诊中,患者不仅仅要求医院能满足看病的需要,还要求院方尽量提高就医环境、服务质量、就诊秩序,降低就诊等待时间,并且由于医院体制改革不断深入,医院市场竞争愈发激烈,为了更好的提升医院形象,提高核心竞争力,利用高科技信息化手段,优化就医流程,静化等候环境。让广大患者有序、轻松愉悦就医环境已经成为医院提升医院服务水平的迫切要求。通过使用智慧医疗导诊系统平台,能有效缓解患者及其家属等待就诊时的焦虑情绪,能使所有患者及家属在候诊区耐心等待,根据语音的呼叫和显示屏的提示,有序地前往相应诊室就诊,再也无须不停的探望,给医院营造一个宁静祥和的就医氛围,也给医生创造一个良好的工作环境。
多媒体医疗导诊系统平台是指医院门诊楼、医技楼的各候诊、候检、排班、收费、取药处所使用的智能化分诊和排队叫号管理系统,医生和护士可以通过该系统有秩序地呼叫和管理患者,使医院的医疗规范化、门诊管理现代化。方便患者挂号、就诊、缴费、取药等工作;有效的解决病人就诊时排队的无序、医生工作量的不平衡、就诊环境嘈杂等问题。系统均建设在同一个平台上,实现统一管理,并建设基于内部计算机网络,与医院现有的HIS系统建立数据接口通讯,支持Internet网络环境下的分布式应用,采用C/S与B/S体系结构相结合的运行模式。该平台以管理服务器为核心,采用网络式管理,操作人员在医院网络内的任意一台PC上都可调控所有一体化终端的运转。
整个系统由分诊服务器端管理平台,导诊台护士站软件,医生呼叫软件,自助签到机、叫号信息显示屏和叫号语音播报六大块组成,整个医院的排队主控管理系统、护士站(分诊台)排队管理系统、语音呼叫系统及媒体信息播放系统之间通过内部协议通讯。排队系统接入医院局域网(网络协议为TCP/IP),与医院的门诊挂号系统、HIS系统、PACS系统之间通过数据接口协议进行通讯,并可将排队系统内信息输出至医院的HIS系统,供电子病历和药房管理系统使用。

四、系统拓扑图:

③减少患者的等待时间
实施了排队系统后,方便了病人。由于大部分的中间人工环节采用计算机和硬件控制,极大提高了处理效率,缩短了病人的等待时间,对医院而言也实现了经济效益和社会效益的双丰收。

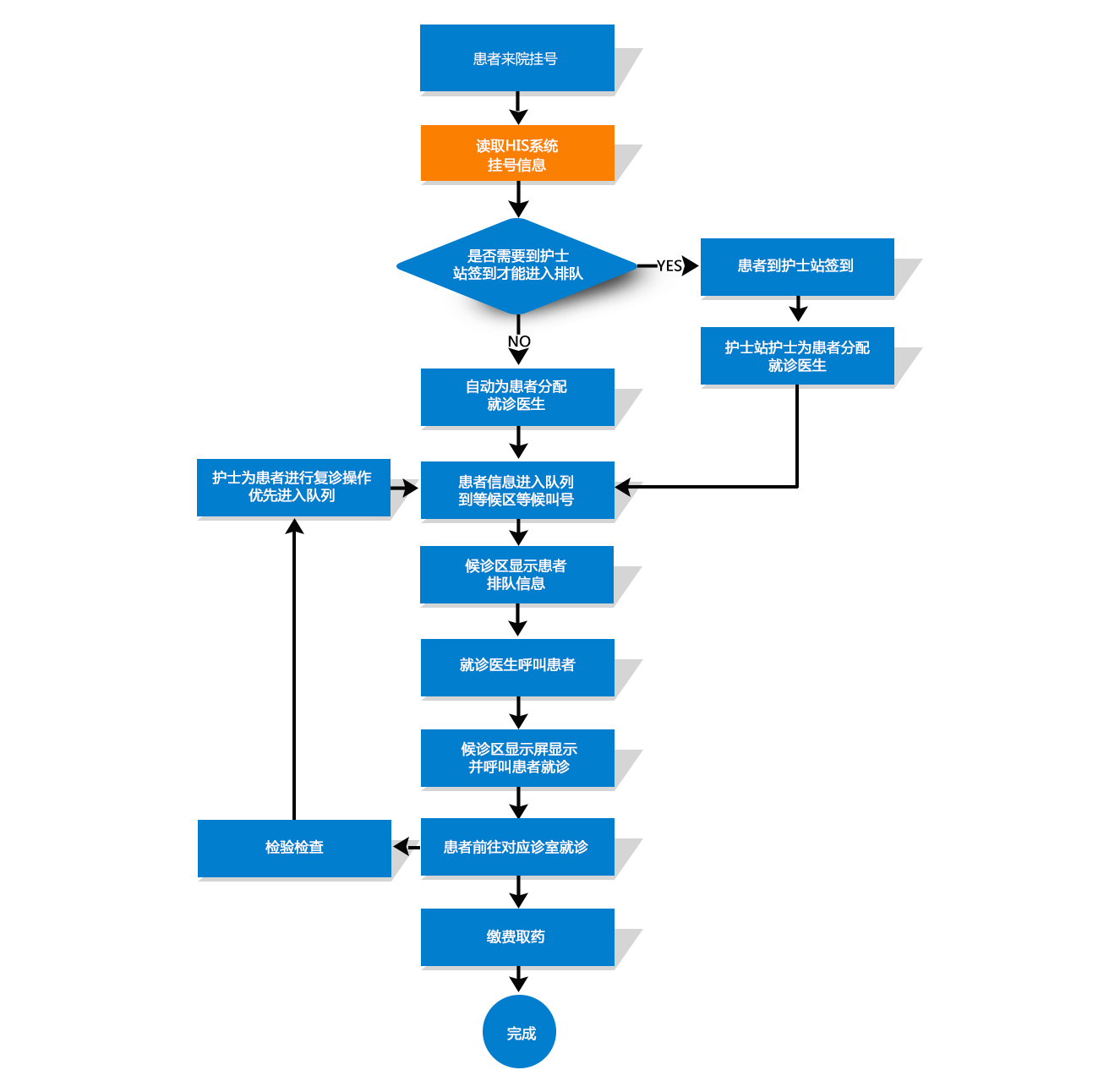
1.基于局域网传输,软件安装于候诊区导诊台的电脑上, 与医院信息系统(HIS)进行无缝对接。
4.可对特殊病人优先安排就诊。
5.一套分诊管理软件可管理多个科室,一个科室可包含多个门诊类别, 一个门诊类别可包含多个诊室,医生的叫号器可以呼叫多个门诊类别的挂号病人。
6.可对已过号的病人重返呼叫队列,并根据需要对其进行优先呼叫。
7.可对医生进行排班。有的医生每个星期有固定的坐诊时间安排(如:周二、周三坐诊外科专家门诊;周一、周四、周五坐诊外科普通门诊),叫号器会根据医生排班自动配置。
8.可对科室、门诊类别、医生等信息进行增加、删除、修改等操作。
9.连接打印机可打印票号信息,并可修改票头信息。号票内容包括:票头信息(如:XX医院)、病人姓名、呼叫号码、所挂科室、所挂门诊、所挂医生、打印时间等。
10.可设置呼叫方式(即:可设置成系统读取HIS病人挂号数据之后,医生可直接对病人进行呼叫;也可设置成读取数据之后,病人到导诊台签到后,医生才能对其呼叫,后者可有效避免呼叫过号问题)。
12.停电后能自动保存排队情况(已呼叫和未呼叫),来电时不影响系统工作。
13.每天第一次开机时系统自动复位清零,重新排队。
15.可提供必要的统计查询信息。
16.严格的权限控制,只有获得管理员权限的用户登陆后才能对包括数据连接设置、科室、挂号类别、医生资料设置、呼叫参数设置等操作。导诊管理软件的普通用户只能做调整呼叫队列、刷卡、病人点到、暂停病人排队、恢复排队、二次就诊的基本操作。
7.1护士站管理软件:

1、支持手工人为分诊、自动分诊,在自动分诊时遇必要情况分诊护士可根据需要临时调整分诊的次序。
2、支持复诊患者再次进入队列功能,同时使用置顶插队策略
3、支持刷卡、扫描条码、手动挂号等多种方式进行初诊患者签到、手动操作复诊患者复诊、手动操作过号患者重新排队等。
4、分诊台系统支持将患者手动分配至指定医生或诊室下排队候诊。
5、系统支持编辑患者信息,如:手机号码,身份证号,社保卡等。
6、实现同一检查多诊室智能分流负载平衡功能,避免在排队人数较少的情况下相同检查的多诊室间工作负荷不均衡的情况。
7、支持同一诊区下转诊功能,可将患者从一个队列转到另一个队列排队。
8、支持查看当前诊区的每个队列叫号情况(如:排队队列名称、候诊人数、当前就诊人数、诊结人数、过号人数、排队序号、呼叫医生或诊室、挂号时间等)。
9、支持批量导入,护士可以通过Excel表格批量导入患者数据。
7.4软件叫号器:

3.可显示当前就诊病人和候诊、已就诊、已过号人数。
4.可同步显示及查询未呼叫、已呼叫、已就诊及已过号情况。
5.当医生多次呼叫病人没来诊室就诊时,按“未到过号”按钮,此时导诊台管理软件主机将该病人记录为“未到过号”状态,当过号病人到达候诊区时需前往导诊台签到,再次进入排队序列,等待呼叫。
7.“重呼”按钮:当医生呼叫下一位病人未到时,可按“重呼”按钮重复呼叫该病人。
产品参数及显示效果:

|
型号/尺寸
|
DX-G43-B1
|
|
屏幕分辨率/显示比例
|
1920*1080/ 16:9
|
|
主控
|
A10 Cortex-A8 1.5G
|
|
内 存
|
DDR3-/512M(可扩展至1G)
|
|
闪存
|
2GB(可扩展至16G)
|
|
存储扩展
|
最高支持32GB的SD卡扩展,同时支持SATA硬盘扩展。
|
|
WiFi
|
支持USB WiFi模块,802.11b/g
|
|
系统
|
支持Android4.0.4及以上系统
|
|
安装方式
|
支持横向和竖向壁挂
|

|
型号/尺寸
|
DX-G215-B1
|
|
屏幕分辨率/显示比例
|
1366*768/ 16:9
|
|
主控
|
A10 Cortex-A8 1.5G
|
|
内 存
|
DDR3-/512M(可扩展至1G)
|
|
闪存
|
2GB(可扩展至16G)
|
|
存储扩展
|
最高支持32GB的SD卡扩展,同时支持SATA硬盘扩展。
|
|
WiFi
|
支持USB WiFi模块,802.11b/g
|
|
系统
|
支持Android4.0.4及以上系统
|
|
安装方式
|
支持横向和竖向壁挂
|
医生上班 → 登陆呼叫器 → 按“呼叫”键 → 患者前来就诊 → 就诊结束按“呼叫”键→呼叫下一位患者
护士上班,打开护士站分诊管理软件 → 进行一些患者需要的操作,如复诊、优先级、患者选择医生等
患者挂号 → 到分诊区自助刷卡或扫描或由护士站工作人员安排进入排队系统→到相应科室等候区等候 →看到显示屏显示的信息并听到提示音→前去相应科室就诊→诊断完成离开
九、技术支持:

